Mapa Conceptual De La Constitucion Nacional Argentina
Created with Raphaël 230. ARTICULOS DEL 1 AL 10.

Mapa Conceptual De La Constitucion Argentina De 1853 Alguien Me Ayuda Brainly Lat
De la Revolución a la Independencia en el Norte de América de Sur y en el antiguo Virreinato del Rio de la Plata.

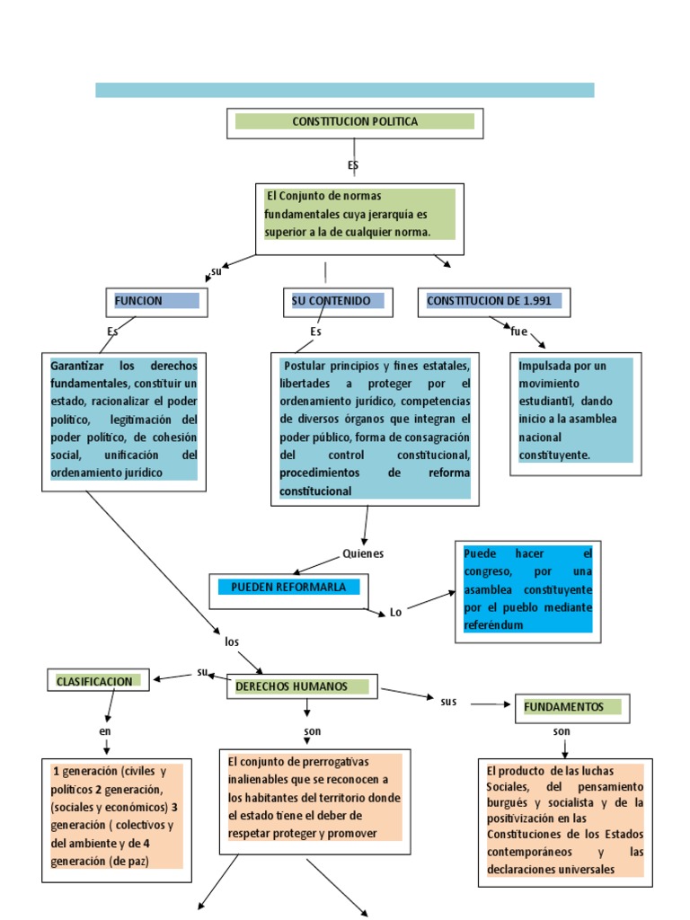
Mapa conceptual de la constitucion nacional argentina. Es el estudio propio de la materia o de cada tributo. CAPITULO II DE LOS DERECHOS SOCIALES ECÓNOMICOS Y CULTURALES. MAPA CONCEPTUAL CONSTITUCION POLITICA ES El Conjunto de normas fundamentales cuya jerarqua es superior a la de cualquier norma.
Qualified Orders Over 35 Ship Free. CAPITULO I DE LOS DERECHOS FUNDAMENTALES. Sancionan con fuerza de.
Propensión al constitucionalismo formal. Constitución de la Nación Argentina Sancionada por el Congreso General Constituyente el 1o de mayo de 1853 reformada y concordada por la Convención Nacional Ad Hoc el 25 de septiembre de 1860 y con las reformas de las convenciones de 1866 1898 1957 y 1994. El proyecto Artiguista y la Independencia de.
Esto es muy exagerado para poner en la prueba lpm hagan algo mas chiquito. Estado y nación. Principio de Legalidad o Primacía de la Ley establece la seguridad jurídica y está referido a la reserva legal tributaria mediante el cual se exige que los.
ORIGEN Y PROPÓSITO DE LA PROPUESTA Esta propuesta de trabajo surge a partir del curso efectuado por los docentes en la UE. En este caso se trata de la conformación del Estado nacional y. Mapa Conceptual Principios Tributarios.
Esas flechas tienen todas la misma relación con el concepto central. Llegados a este punto ya es hora de abordar una problemática tan actual como llena de. Tubo causas como como da inicio a la 2.
Nº 9 sobre la. MAPA CONCEPTUAL Nuestra Carta Política como la mayoría de las Constituciones del mundo está conformada básicamente por dos 2 partes. Subo a continuación el mapa conceptual que se trabajó en clase sobre Estado y Nación.
El propósito de la Constitución de. Preámbulo DE LA CONSTITUCION NACIONAL ARGENTINA Nos los representantes del pueblo de la Nación Argentina reunidos en Congreso General Constituyente por voluntad y elección de las provincias que la componen en cumplimiento de pactos preexistentes con el objeto de constituir la unión nacional afianzar la justicia consolidar la paz interior proveer a la defensa común promover el. Diferencia entre Constitución Real y Constitución Formal.
Una parte Dogmática que hace relación a los principios valores metas ideología y filosofía que inspira el sistema. MAPA MENTAL CONSTITUCIÓN POLÍTICA. CONSTITUCION DE LA NACION ARGENTINA.
Esto mientras que los huyen a donde organizan con el que en comienza la 5. Ad Looking For Great Deals On Map Of Argentina. De los derechos fundamentales y las libertades públicas -Sección 2ª.
Los derechos de protección ambiental información y del consumidor son también derechos agregados yo actualizados en esta reforma de la Constitución. Donde con esto se inicia que va desde por donde se a los ejemplo 4. From Everything To The Very Thing.
Realice un mapa de conceptos acerca del período 1853-1880 cuyo eje sea el proceso de conformación del Estado nacional. La Constitución de la Nación Argentina que rige actualmente a la República Argentina fue aprobada por una asamblea constituyente hecha en la Ciudad de Santa Fe en el año 1853. Esta Constitución ha sido reformada siete veces siendo la última llevada a cabo en 1994.
A través de este blog nos acercaremos al conocimiento de nuestra Constitución Nacional y por ende de las. Las constituciones históricas en Sudamérica. Unknown 17 de diciembre de 2020 1355.
Para ello busca en internet las respuestas. Enero 3 de 1995. TITULO I DE LOS PRINCIPIOS FUNDAMENTALES.
La Constitución Nacional Argentina Bienvenidos estimados alumnos. Ordénase la publicación del texto oficial de la Constitución Nacional sancionada en 1853 con las reformas de los años 1860 1866 1898 1957 y 1994. A través de este blog nos acercaremos al conocimiento de nuestra Constitución Nacional y por ende de las.
Ignacio Iturralde a las 1251 p. Entre se crea entre cambios con el se produce tuvieron que en 3. De la lista propuesta indiquen qué obligaciones se desprenden de los siguientes derechos.
Diciembre 15 de 1994. Bases de la Constitución Nacional. El Senado y Cámara de Diputados de la Nación Argentina reunidos en Congreso etc.
MAPA CONCEPTUAL DE ARGENTINA By MARISA PEREZ en abril 20 2014. Los diversos proyectos jurídico-políticos y constitucionales de la Emancipación. ARTICULO 11 AL 41.
TITULI II DE LOS DERECHOS LAS GARANTÍAS Y LOS DEBERES. MAPA CONCEPTUAL SOBRE LA CONSTITUCIÓN TÍTULO 1 Capítulo 1º De los españoles y los extranjeros Capítulo 2º -Sección 1ª. El Estado y el Fisco Nacional corresponde a los estatutos especiales que regulan los distintos gravámenes establecidos por la Ley.
ARTICULO 42 AL 77. Su FUNCION Es fue Garantizar los derechos fundamentales constituir un estado racionalizar el poder poltico legitimacin del poder poltico de cohesin social SU CONTENIDO CONSTITUCION DE 1991. Mapa Conceptual sobre la Constitución Nacional.
La Reforma de 1994 de la Constitución Nacional Argentina realizó cambios de importancia a la Constitución previa adaptándola a los tiempos modernos introduciendo normas para una mejor gestión de la democracia y constitucionalidad. Get Map Of Argentina With Fast And Free Shipping For Many Items On eBay. Constitución Nacional Argentina A SIGNATURA Formación Ética y Ciudadana AÑO Y CICLO 9º Año EGB 3 CANTIDAD DE ALUMNOS 3 cursos de aproximadamente 18 a 20 alumnos cada uno DURACIÓN módulos de clase de 80 minutos de duración cada uno.
Libertad de por la estabilidad organizará tierras y aguas Unidos convicciones de las finanzas dentro de los Mexicanos éticas públicas y del límites del quedan conciencia y sistema financiero territorio prohibidos los religión para generar Un sistema de nacional monopolios condiciones planeación corresponde prácticas Se prohíbe democrática favorables para el originariamente. Ad Great selection of travel books. Y una parte Orgánica y.
En un mapa de conceptos usted debe consignar un eje o concepto central y otros conceptos que aparecen unidos por flechas. En qué año se sancionó la Constitución Nacional Argentina. Mapa conceptual independencia 1.
Enviar por correo electrónico Escribe un blog Compartir con Twitter Compartir con Facebook Compartir en Pinterest. Toda persona tiene derecho a. De los derechos y deberes de los ciudadanos Capítulo 3º de los principios.
Contesta las siguientes preguntas. Les recuerdo que el mapa sirve como COMPLEMENTO al apunte de ninguna manera reemplaza la LECTURA del mismo.
Mapa Conceptual Constitucion Pdf Constitucion Derechos Humanos

2 Estructura De La Constitucion Nacional 218 Formacion Etica

Formacion Etica Y Ciudadana Convivir En Sociedad Mapa Conceptual Sobre La Constitucion Nacional

Mapa Conceptual Democracia Participativa Docsity
Etapas En La Reforma De La Mapa Mental
Resumen De La Unidad 2 Derecho

Mapa Conceptual Organizacion Territorial Docsity
Mapa Conceptual Sobre La Derecho En Mapas Conceptuales Facebook

Derecho A La Intimidad Articulo 19 De La Cn Y Mapa Conceptual Justicia 365

Formacion Etica Aguilar Mapa Conceptual De La Unidad

Formacion Etica Aguilar Mapa Conceptual De La Unidad
Formas De Gobierno Y Estado Argentino Ciencias Sociales Prof Gabriela Spadoni
La Constitucion Nacional Argentina Mapa Mental

Constitucion De 1812 Mapa Conceptual Mapa Conseptual Constitucion

Mapa Conceptual De La Constitucion Tong Ilmu
Derecho En Mapas Conceptuales Mapas Conceptuales Constitucion Nacional Argentina Facebook
![]()
Mapa Conceptual De La Constitucion Docsity

Formacion Etica Aguilar Mapa Conceptual De La Unidad






Post a Comment for "Mapa Conceptual De La Constitucion Nacional Argentina"